TITLE 2: GOVERNMENTAL ORGANIZATION
SUBTITLE D: CODE DEPARTMENTS
CHAPTER XXVIII: DEPARTMENT OF MILITARY AFFAIRS
PART 1375 RULEMAKING PROCEDURES AND DEPARTMENT ORGANIZATION
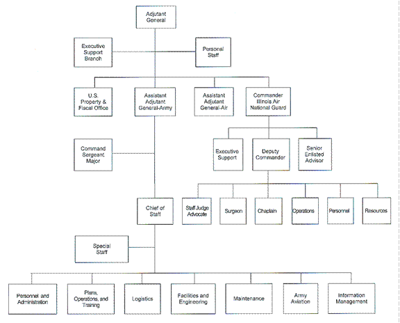
SECTION 1375.APPENDIX A ORGANIZATIONAL CHART



Section 1375.APPENDIX A   Organizational Chart

 

THE ADJUTANT GENERAL OF ILLINOIS

ORGANIZATIONAL CHART