TITLE 2: GOVERNMENTAL ORGANIZATION
SUBTITLE D: CODE DEPARTMENTS
CHAPTER VII: DEPARTMENT OF CORRECTIONS
PART 850 PUBLIC INFORMATION, RULEMAKING AND ORGANIZATION
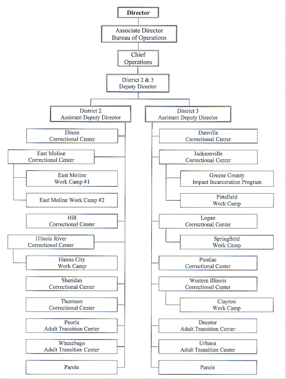
SECTION 850.TABLE J BUREAU OF OPERATIONS, DISTRICTS 2 & 3 ORGANIZATION



Section 850.TABLE J   Bureau of Operations, Districts 2 & 3 Organization

 

 

(Source:  Added at 26 Ill. Reg. 9716, effective June 18, 2002)