TITLE 2: GOVERNMENTAL ORGANIZATION
SUBTITLE D: CODE DEPARTMENTS
CHAPTER IV: DEPARTMENT OF CHILDREN AND FAMILY SERVICES
PART 775 PUBLIC INFORMATION, RULEMAKING AND ORGANIZATION
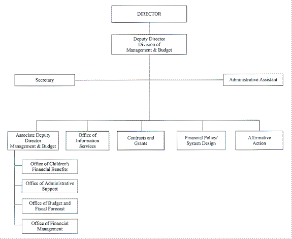
SECTION 775.APPENDIX A ORGANIZATION CHARTS



Section 775.APPENDIX A   Organization Charts

 

Section 775.TABLE B   Division of Management and Budget

 

 

(Source:  Amended at 6 Ill. Reg. 14249, effective October 27, 1982)