![]() |
TITLE 80: PUBLIC OFFICIALS AND EMPLOYEES
SUBTITLE B: PERSONNEL RULES, PAY PLANS, AND POSITION CLASSIFICATIONS CHAPTER I: DEPARTMENT OF CENTRAL MANAGEMENT SERVICES PART 310 PAY PLAN SECTION 310.APPENDIX C COMPARISON OF PAY GRADE OR SALARY RANGES ASSIGNED TO CLASSIFICATIONS
Section 310.APPENDIX C Comparison of Pay Grade or Salary Ranges Assigned to Classifications
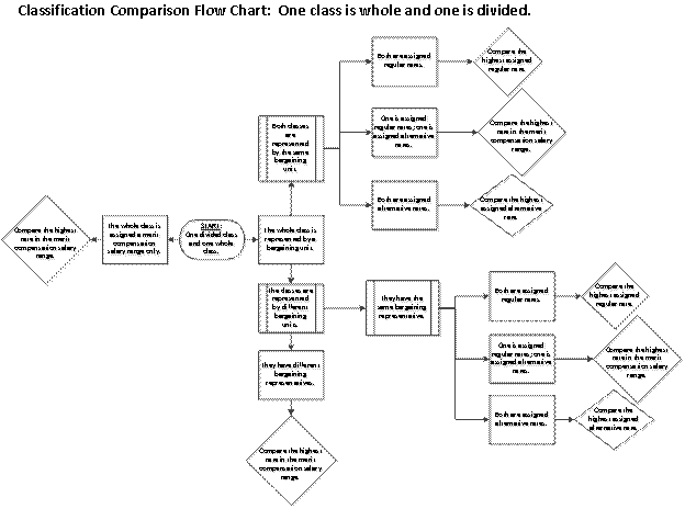
Section 310.ILLUSTRATION B Classification Comparison Flow Chart: One Class is Whole and One is Divided
(Source: Old Appendix C repealed at 32 Ill. Reg. 9881, effective July 1, 2008; new Appendix C added at 37 Ill. Reg. 9939, effective July 1, 2013) |