![]() |
TITLE 35: ENVIRONMENTAL PROTECTION
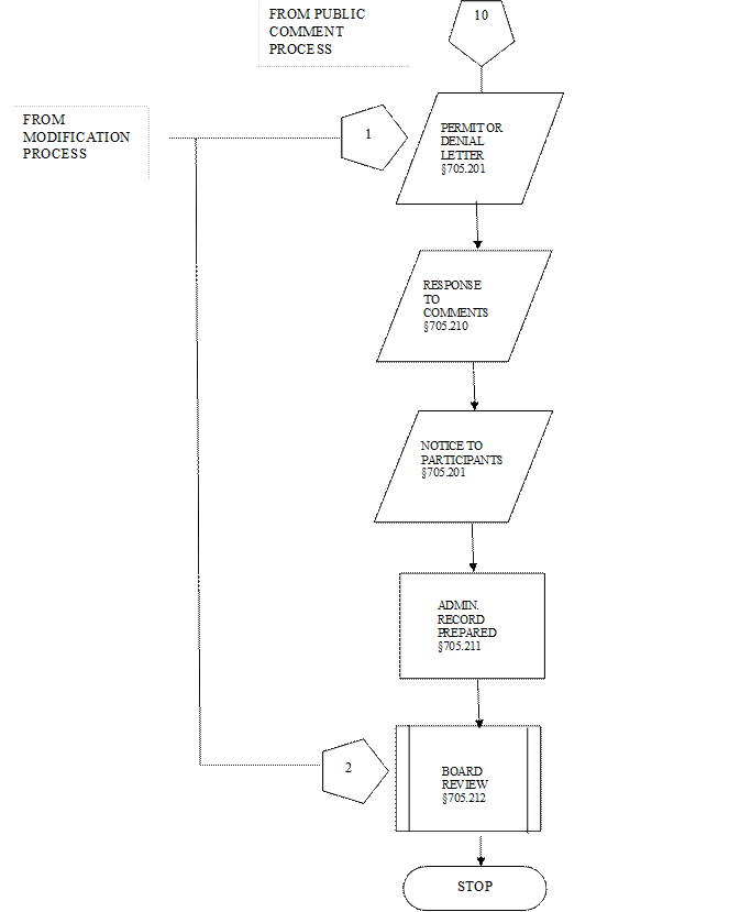
SUBTITLE G: WASTE DISPOSAL CHAPTER I: POLLUTION CONTROL BOARD SUBCHAPTER b: PERMITS PART 705 PROCEDURES FOR PERMIT ISSUANCE SECTION 705.APPENDIX F PERMIT ISSUANCE OR DENIAL Section 705.APPENDIX F Permit Issuance or Denial
(Source: Amended at 27 Ill. Reg. 3675, effective February 14, 2003)
|