![]() |
TITLE 2: GOVERNMENTAL ORGANIZATION
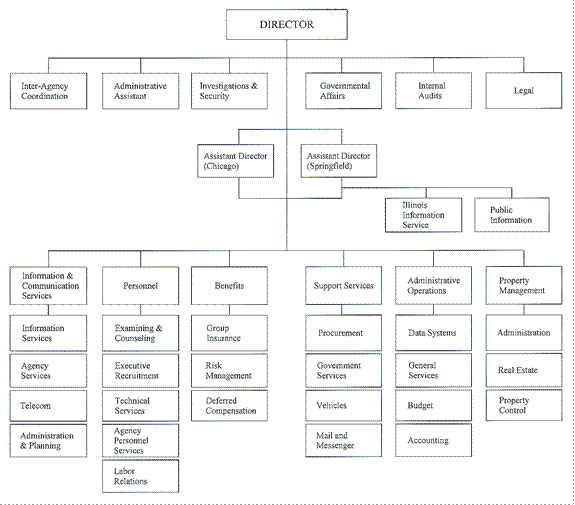
SUBTITLE D: CODE DEPARTMENTS CHAPTER III: DEPARTMENT OF CENTRAL MANAGEMENT SERVICES PART 750 PUBLIC INFORMATION, RULEMAKING AND ORGANIZATION SECTION 750.APPENDIX A ORGANIZATIONAL CHART Section 750.APPENDIX A Organizational Chart
ILLINOIS DEPARTMENT OF CENTR
|